Aalborg XW-TG
L'Aalborg XW-TG est un économiseur de gaz d'échappement à circulation forcée et à tubes d'eau conçu pour utiliser l'énergie thermique contenue dans les gaz d'échappement des moteurs diesel.
La conception standard Aalborg XW a été améliorée afin d'utiliser plus efficacement l'énergie perdue après les gros moteurs diesel, ce qui permet de réduire la consommation de carburant et les émissions de CO2.
L'Aalborg XW-TG est un économiseur de gaz d'échappement à circulation forcée et à tubes d'eau, conçu pour utiliser l'énergie thermique contenue dans les gaz d'échappement des moteurs diesel. La conception standard de l'Aalborg XW a été améliorée afin d'utiliser plus efficacement l'énergie perdue après les gros moteurs diesel, ce qui permet de réduire la consommation de carburant et les émissions de CO2.
L'Aalborg XW-TG génère de la vapeur surchauffée pour la production d'électricité au moyen d'un générateur entraîné par une turbine à vapeur (turbogénérateur).
L'Aalborg XW-TG est basé sur notre célèbre Aalborg XW et présente les mêmes caractéristiques. Il s'agit d'un économiseur de gaz d'échappement à circulation forcée et à tubes d'eau, doté de tubes à ailettes doubles spécialement conçus pour la récupération de chaleur à partir des gaz d'échappement des moteurs diesel.
Lorsqu'il est utilisé pour des taux de récupération de chaleur élevés, les surfaces de chauffage doivent être considérablement agrandies et il est de plus en plus important de se concentrer sur la fiabilité du fonctionnement afin de tirer pleinement parti de cet investissement relativement élevé.
Caractéristiques et avantages
- Chaudière à gaz d'échappement à circulation forcée/économiseur
- Chaudière à tubes d'eau avec tubes à ailettes pour la récupération de la chaleur des gaz d'échappement
- Construction robuste et éprouvée, capable de résister aux vibrations et aux pulsations des gaz d'échappement
- Composition de la surface de chauffe qui garantit le rendement requis à partir de l'unité la plus compacte
- Système de nettoyage efficace et éprouvé avec des souffleurs de suie à vapeur ou à air
- Réchauffeur et préchauffeur en option
Données de conception
- Capacité de vapeur : 15 - 34,0 t/h
- Capacité thermique : 0,1 - 21 MW
- Pression de vapeur : 18 - 24 bar(g)
Fonctionnement
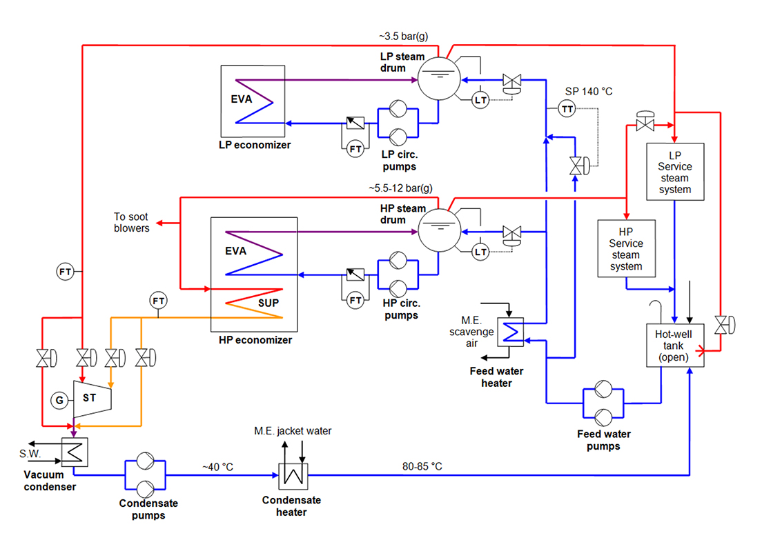
L'Aalborg XW-TG peut être configuré de nombreuses façons différentes, par exemple pour un système à pression simple ou double, en fonction des besoins individuels en matière de production de vapeur et de puissance.

L'économiseur peut être équipé d'un système de cloisonnement permettant de raccorder plusieurs sources de gaz d'échappement à une seule chaudière. Une conception à tubes à ailettes simples est également disponible. L'Aalborg XW-TG peut être utilisé en association avec une chaudière auxiliaire à mazout ou un tambour à vapeur séparé, agissant dans les deux cas comme un séparateur vapeur/eau.
Afin d'améliorer l'efficacité, la sécurité et la fiabilité de son fonctionnement, l'Aalborg XW-TG est notamment équipé des dispositifs suivants (également avantageux pour les économiseurs ordinaires) :
- Tambour(s) à vapeur pour une séparation efficace de la vapeur sèche pour
- Souffleurs de suie électriques à haut rendement utilisant de la vapeur
- Tuyaux à buses fixes pour le lavage à l'eau hors charge
- Équipement de surveillance étendu (par exemple, pression des gaz d'échappement
- Clapets pour le contournement des gaz d'échappement en cas de fonctionnement à faible charge
- Pompes de circulation de type à moteur encapsulé (avec
- système de contrôle externe basé sur un PLC, y compris les performances en ligne
surchauffe
ou air comprimé comme moyen de soufflage pour le nettoyage en charge
chute/températures et détection d'incendie)
(et en cas d'urgence)
refroidissement) avec système de surveillance du débit
fonctions de surveillance et d'aide
L'Aalborg XW-TG peut être configuré de nombreuses façons différentes, par exemple pour un système à pression simple ou double, en fonction des besoins individuels en matière de production de vapeur et d'électricité.